Ради вашего удобства наш сайт использует cookies! Узнать больше! Мы используем cookies

Astra Militarum Imperial Guard Core Mod v2.61

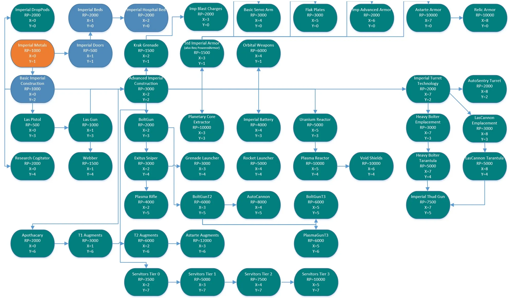
Release Version, support 1.1, 1.2, 1.3, 1.4 & 1.5 of Rimworld CHECK OUT THE OFFICIAL AND UNOFFICAL ADDON MODS BELOW!!! Best used with QuantumX Faction & ServoSkulls Addons [url=http://steamcommunity.com/sharedfiles/filedetails/?id=2027345429] **NEW** WH40k ServoSkulls - Imperial Guard Addon **NEW**[/url] SINCE V2.0 of Core Mod Turrets are INCLUDED in the mod and the addon is no longer required [b]WH40k Astra Militarium Imperial Guard Mod, is a core mod to add the Imperial Guard to RimWorld. Why the imperial Guard over the Astartes well for me they fit better into the universe, and are still puny humans that Rimworld can punish... For the Emperor! NEW for V1.7 you can now after extensive research and pain turn your Pawns into Astarte Warriors :) This mod adds 200+ items, be they physcial items or items coded in like augments, this mod has grown and grown from its humble beginning to be what i believe to be the most comprehensive and stable WH40k mod available. I hope you enjoy using this mod as much as i enjoyed making it. There are also Official Addon Mods linked below created by me to add to this mod, and expand it.[/b] What’s in the Mod This mod is the core mod for what I hope will be a series of addon Mods for Astra Militarium, at the moment the following has been deployed into this Mod: [list] [*] Ranged Weapons - AutoGun, Las Pistol, LasGun, Exitus Sniper Rifle, BotGun (T1 & T2), Plasma Rifle, Grenade Launcher, Rocket Launcher and Krak Grenades, webGun, [*] Melee Weapons - Chain Sword, Thunder Hammer, Force Sword, Power Axe, all made at Weapon Fabricator [*] Armor - The standard Pattern Imperial Armor with helmet for all body types. With Flak Plates or Servo Arms to go over the top the enhcance it in different ways. [*] Armor - Carapace and Astarte Armor - Upgraded armor over the Standard Patern Armor. Astarte Armor only for Pawn with Astarte Organs to overcome the negative traits of this armor. [*] Production - Full production integration with dedicated work benches, and new mineable materials in the form of Ceramite, Adamantium and Promethium. Also all Weapons can be recycled back into parts with a slight loss so you can reclaim resources from rubbish builds. Resources have been rebalanced to be better. [*] Cogitators - thats speed up research and manufactring, thses require Human Brains to be built, these are available via doing operation on Pawns to harvest Brains. [*] Architecture - Currently there are custom floor textures, doors, beds, rugs, paradox poker table and statues that will spruce up that interior to bring honour to the Emperor. [*] Research - There is a full customised research tree to all of the above. [*] Power - Imperial Uranium Reactor, Plasma Reactor, Solar Panels, Thermal Plant and Battery. [*] Planetary Extraction - Extract resources from the core of the planet. (Heat Damage Applies to this, keep below 0c) [*] Medical Updates - Many new Augments, that can be implanted into Pawns for major upgrades. Lots of new medical items [*] New Crops - New WH40k Universe crops to grow and use to create items. [/list] At the moment I’m still not 100% on the balancing (I will be tweaking), I’ve tried to make it tough but not harsh, as some of the weapons are quite powerful, and beware adamantium is rare… let me know what you think in this thread. Change Log See Change Log Discussion... Frequently Asked Questions See FAQ Discussion... Compatibility & Bugs [list] [*] [b]NOT Compaitable with RimHammer Mod. (Pleasde dont report biugs if you have both Rimhammer and My Mod installed they are NOT Compaitable.[/b] [*] [b]NOT Compaitable with CE MOD Mod. (Pleasde dont report bugs if you have both CE Mod and My Mod installed they are NOT Compaitable. I WILL NOT BE CREATING A CE PATCH FOR IT.[/b] [*] Should be compatible with Most mods, I have used it myself with many mods. BUT I highly recommend backing up your game if you install this mod into an ongoing save!!! [*] I have tested this mod myself and all “seems” well, but if you find a bug let me know in this thread. BUT this is my first ever real game mod I expect I have missed something, so apologies in advance. But I will be pretty active fixing any issues. [*] Minable resources for Adamantium and Ceramite will not spawn into your game area unless you start a new game, if you use this mod with an existing game you can use the planetary resource extractor. [/list] See Rimworld Forum thread for more detailed info: [url=https%3A%2F%2Fludeon.com%2Fforums%2Findex.php%3Ftopic%3D26469.0] Astra Militarum Mod on Rimworld Forums [/url][ludeon.com] Official Addon Mods that Support Astra Militarium Mod (Created by QuantumX also) [url=http://steamcommunity.com/sharedfiles/filedetails/?id=2027345429] WH40k ServoSkulls - Imperial Guard Addon [/url] [url=http://steamcommunity.com/sharedfiles/filedetails/?id=790224614] WH40k Factions - Imperial Guard Addon [/url] UNOfficial Addon Mods that Support Astra Militarium Mod (Created by Others Modders, i offer no support on these, please approach mod owner for support) [url=https://steamcommunity.com/sharedfiles/filedetails/?id=1541438614] Adeptus Mechanicus: Armoury Addon by Ogliss --> More WH40k Weapons. [/url] [url=https://steamcommunity.com/sharedfiles/filedetails/?id=1541499916] Adeptus Mechanicus Magos Xenobiologis Addon by Ogliss --> More WH40k Factions....[/url] Other Credits Chinese Translation included from V1.44 - VoidVoice ([url=http://steamcommunity.com/sharedfiles/filedetails/?id=938559495]Seperate Version[/url]) 這是星界軍-Core的中文翻譯補丁,包含了簡體中文和繁體中文,歡迎下載。 [b]PayPal Donate (buy me a Coffee, i drink alot of it doing this mod)[/b] [i]Use the link below if you want to, no problem if you dont[/i] [url=http%3A%2F%2Fpaypal.me%2FQuantumX] PayPal Donate[/url][paypal.me] [b]Known Incompatible Mods:[/b] Rimmer Hammer Mod Brain In a Jar Mod [b]How to Report Bugs in Mods:[/b] ([url=https://steamcommunity.com/sharedfiles/filedetails/?id=725234314] Fluffys Guide to Bug Reporting [/url]) - Please Read this Guide on Reporting RimWorld Mod Bugs. [b]Aurathas Youtube B18 PlayThrough:[/b] ([url=https://www.youtube.com/watch?v=zjwHoeG3ZCQ&list=PLy5KHwY-7Wyai6hlZH2wqnveFAngaw7Mg] Aurathas Youtube B18 PlayThrough [/url]) - Worth a Watch.